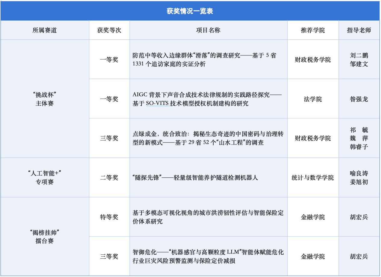
新闻网讯(通讯员 王运达)10月31日至11月3日,第十九届“挑战杯”全国大学生课外学术科技作品竞赛在南京大学举行。本次竞赛中,我校参赛作品获国家级奖项6项:获主体赛一等奖2项、三等奖1项,获“人工智能+”专项赛二等奖1项,获“揭榜挂帅”擂台赛特等奖1项、三等奖1项。

学校高度重视本届“挑战杯”竞赛,专题部署备赛相关工作。1月,团委、创业学院举办“挑战杯”能力提升训练营活动,从比赛评审规则、获奖团队经验、PPT制作技巧以及社会调查报告撰写等不同角度进行了详细讲解与培训,激发学生创新创业热情;3月走访、动员18个学院(中心)及相关部门,解读和分析“挑战杯”“揭榜挂帅”系列比赛新动态,鼓励动员学院、师生结合学院学科专业广泛参与;5月以来,多次组织召开“挑战杯”项目打磨培训会,围绕高水平调查报告呈现形式、PPT展示和路演答辩技巧等都进行了详细指导,持续优化成果质量,为提升项目核心竞争力提供坚实保障。此次比赛期间,得到了江苏校友会的大力支持。






这是时隔十六年,我校再次在“挑战杯”全国大学生课外学术科技作品竞赛中荣获主体赛一等奖2项、三等奖1项,追平主体赛历史最好成绩!同时,首夺“揭榜挂帅”擂台赛特等奖,取得历史性突破!
赛场续荣光,青春创未来。这份历史最佳战绩既是对过往深耕细作的有力回响,更将化作点亮中南大青年学子创新梦想的火种,激励更多在校大学生以青春之力勇闯创新创业前沿,为学校高质量发展注入源源不断的青春动能,书写新时代科技创新育人的崭新篇章!

